跳到主要內容區
您的瀏覽器不支援JavaScript功能,若網頁功能無法正常使用時,請開啟瀏覽器JavaScript狀態
南投縣鹿谷鄉瑞田國小
Menu
回首頁
關於學校
學校簡史
未來展望
校史簡介
校史沿革
班級概況
重建說明
教職員工
瑞田校歌
歷任校長
歷任會長
行政單位
校長室
教導處
總務處
人事室
會計室
健康中心
數位精進◇自主學習
閱讀◇樂讀
友善校園◇霸凌防治
性別平等教育
全民國防
瑞田影音
網站管理
首頁
行政單位
會計室
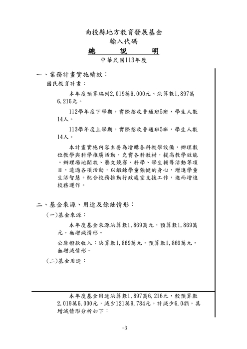
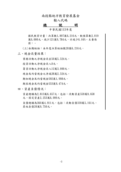
113年度決算
113年決算.pdf
瀏覽數:
友善列印
分享
登入成功
Close (Esc)
Share
Toggle fullscreen
Zoom in/out
Previous (arrow left)
Next (arrow right)